Soalan Persamaan Linear Dalam Satu Pemboleh Ubah / Bab 11 Persamaan Linear Easy Math

Yahya membeli 2 buah buku latihan dan 8 batang pen dengan jumlah bayaran rm42. Ungkapan algebra linear · 3. 1.tulis persamaan linear dalam satu pemboleh ubah bagi pernyataan berikut: C umur harjit ialah p tahun. 19 2.2 mengaplikasi konsep penyelesaian persamaan linear dalam satu pemboleh ubah contoh dan penyelesaian 2.2. Persamaaan linear dalam satu pemboleh ubah ialah persamaan linear yang . Play this game to review mathematics.

Contoh 5p , 2x , 25 t. Bab 6 Persamaan Linear Pdf
Bab 6 Persamaan Linear Pdf from imgv2-1-f.scribdassets.com
Ungkapan algebra linear · 3. Contoh 5p , 2x , 25 t. Persamaan linear dalam satu pemboleh ubah. 1.tulis persamaan linear dalam satu pemboleh ubah bagi pernyataan berikut: C umur harjit ialah p tahun. Jawab soalan latihan 6.1, 6.2 dan 6.3 buku nota matematik. Persamaan linear di kenal pasti melalui kuasa pemboleh ubah iaitu kuasa satu.

1.tulis persamaan linear dalam satu pemboleh ubah bagi pernyataan berikut:

Persamaan linear dalam satu pemboleh ubah. Ungkapan algebra linear · 3. Sebutan algebra linear ialah sebutan yang mengandungi satu pemboleh ubah dengan kuasanya ialah satu. Persamaaan linear dalam satu pemboleh ubah ialah persamaan linear yang . Jawab soalan latihan 6.1, 6.2 dan 6.3 buku nota matematik. 6.1 persamaan linear · 6.1.1 kesamaan · 6.1.2 persamaan linear dalam satu pemboleh ubah · 1. 19 2.2 mengaplikasi konsep penyelesaian persamaan linear dalam satu pemboleh ubah contoh dan penyelesaian 2.2. Play this game to review mathematics. 10 pq bukan sebutan linear. Dia dilahirkan pada ketika ibunya berumur 34 tahun. C umur harjit ialah p tahun. Contoh 5p , 2x , 25 t. Sebutan algebra linear · 2. Persamaan linear di kenal pasti melalui kuasa pemboleh ubah iaitu kuasa satu. Apabila suatu nombor digandakan lima kali, . 1.tulis persamaan linear dalam satu pemboleh ubah bagi pernyataan berikut:

Play this game to review mathematics. Persamaan linear dalam satu pemboleh ubah. Sebutan algebra linear · 2.

Jawab soalan latihan 6.1, 6.2 dan 6.3 buku nota matematik. 3 Persamaan Linear Serentak Membalik Buku Halaman 1 10 Anyflip
3 Persamaan Linear Serentak Membalik Buku Halaman 1 10 Anyflip from online.anyflip.com
6.1 persamaan linear · 6.1.1 kesamaan · 6.1.2 persamaan linear dalam satu pemboleh ubah · 1. Persamaan linear dalam satu pemboleh ubah. Dia dilahirkan pada ketika ibunya berumur 34 tahun. Jawab soalan latihan 6.1, 6.2 dan 6.3 buku nota matematik. Sebutan algebra linear ialah sebutan yang mengandungi satu pemboleh ubah dengan kuasanya ialah satu.

Mengenalpasti persamaan linear satu pemboleh ubah.

Ungkapan algebra linear · 3. Persamaan linear dalam satu pemboleh ubah. Persamaan linear di kenal pasti melalui kuasa pemboleh ubah iaitu kuasa satu. Sebutan algebra linear ialah sebutan yang mengandungi satu pemboleh ubah dengan kuasanya ialah satu. Yahya membeli 2 buah buku latihan dan 8 batang pen dengan jumlah bayaran rm42. Apabila suatu nombor digandakan lima kali, . Dia dilahirkan pada ketika ibunya berumur 34 tahun. Mengenalpasti persamaan linear satu pemboleh ubah. 6.1 persamaan linear · 6.1.1 kesamaan · 6.1.2 persamaan linear dalam satu pemboleh ubah · 1. Play this game to review mathematics. 19 2.2 mengaplikasi konsep penyelesaian persamaan linear dalam satu pemboleh ubah contoh dan penyelesaian 2.2. Persamaaan linear dalam satu pemboleh ubah ialah persamaan linear yang . 10 pq bukan sebutan linear. Contoh 5p , 2x , 25 t. Sebutan algebra linear · 2.

Sebutan algebra linear ialah sebutan yang mengandungi satu pemboleh ubah dengan kuasanya ialah satu. Play this game to review mathematics.

1.tulis persamaan linear dalam satu pemboleh ubah bagi pernyataan berikut: Persamaan Linear Kohort 2020 Pdf
Persamaan Linear Kohort 2020 Pdf from imgv2-1-f.scribdassets.com
1.tulis persamaan linear dalam satu pemboleh ubah bagi pernyataan berikut: Sebutan algebra linear ialah sebutan yang mengandungi satu pemboleh ubah dengan kuasanya ialah satu. 10 pq bukan sebutan linear. Sebutan algebra linear · 2. Ungkapan algebra linear · 3. Persamaan linear dalam satu pemboleh ubah. Persamaan linear di kenal pasti melalui kuasa pemboleh ubah iaitu kuasa satu. Persamaaan linear dalam satu pemboleh ubah ialah persamaan linear yang . Apabila suatu nombor digandakan lima kali, . Yahya membeli 2 buah buku latihan dan 8 batang pen dengan jumlah bayaran rm42.

Dia dilahirkan pada ketika ibunya berumur 34 tahun.

Play this game to review mathematics. Persamaan linear dalam satu pemboleh ubah. Persamaan linear di kenal pasti melalui kuasa pemboleh ubah iaitu kuasa satu. 10 pq bukan sebutan linear. Mengenalpasti persamaan linear satu pemboleh ubah. Sebutan algebra linear · 2. Yahya membeli 2 buah buku latihan dan 8 batang pen dengan jumlah bayaran rm42. 19 2.2 mengaplikasi konsep penyelesaian persamaan linear dalam satu pemboleh ubah contoh dan penyelesaian 2.2. Apabila suatu nombor digandakan lima kali, . Contoh 5p , 2x , 25 t. C umur harjit ialah p tahun. 6.1 persamaan linear · 6.1.1 kesamaan · 6.1.2 persamaan linear dalam satu pemboleh ubah · 1. Sebutan algebra linear ialah sebutan yang mengandungi satu pemboleh ubah dengan kuasanya ialah satu.

Soalan Persamaan Linear Dalam Satu Pemboleh Ubah / Bab 11 Persamaan Linear Easy Math. Sebutan algebra linear · 2. 19 2.2 mengaplikasi konsep penyelesaian persamaan linear dalam satu pemboleh ubah contoh dan penyelesaian 2.2. Play this game to review mathematics. Persamaan linear dalam satu pemboleh ubah. Contoh 5p , 2x , 25 t.

Yahya membeli 2 buah buku latihan dan 8 batang pen dengan jumlah bayaran rm42 soalan persamaan linear. 10 pq bukan sebutan linear.

Apabila suatu nombor digandakan lima kali, . Bab 6 Persamaan Linear Interactive Worksheet

Jawab soalan latihan 6.1, 6.2 dan 6.3 buku nota matematik. Sebutan algebra linear · 2. Contoh 5p , 2x , 25 t.

6.1 persamaan linear · 6.1.1 kesamaan · 6.1.2 persamaan linear dalam satu pemboleh ubah · 1. Persamaan Linear Sumber Pengajaran

19 2.2 mengaplikasi konsep penyelesaian persamaan linear dalam satu pemboleh ubah contoh dan penyelesaian 2.2. Apabila suatu nombor digandakan lima kali, . 10 pq bukan sebutan linear. Yahya membeli 2 buah buku latihan dan 8 batang pen dengan jumlah bayaran rm42.

Persamaaan linear dalam satu pemboleh ubah ialah persamaan linear yang . Persamaan Serentak Wikipedia Bahasa Melayu Ensiklopedia Bebas

Mengenalpasti persamaan linear satu pemboleh ubah. Persamaan linear dalam satu pemboleh ubah. Yahya membeli 2 buah buku latihan dan 8 batang pen dengan jumlah bayaran rm42.

Persamaan linear di kenal pasti melalui kuasa pemboleh ubah iaitu kuasa satu. Persamaan Linear Dalam Satu Pemboleh Ubah Wakelet

Sebutan algebra linear · 2. Persamaan linear dalam satu pemboleh ubah.

Play this game to review mathematics. Syamddin F5c69b5c5a8 Flipsnack

Play this game to review mathematics. C umur harjit ialah p tahun.

Contoh 5p , 2x , 25 t. Mathf1 Bab 6 Mengenalpasti Dan Membentuk Persamaan Linear Dalam Satu Pembolehubah Youtube

Sebutan algebra linear · 2. 1.tulis persamaan linear dalam satu pemboleh ubah bagi pernyataan berikut: Dia dilahirkan pada ketika ibunya berumur 34 tahun.

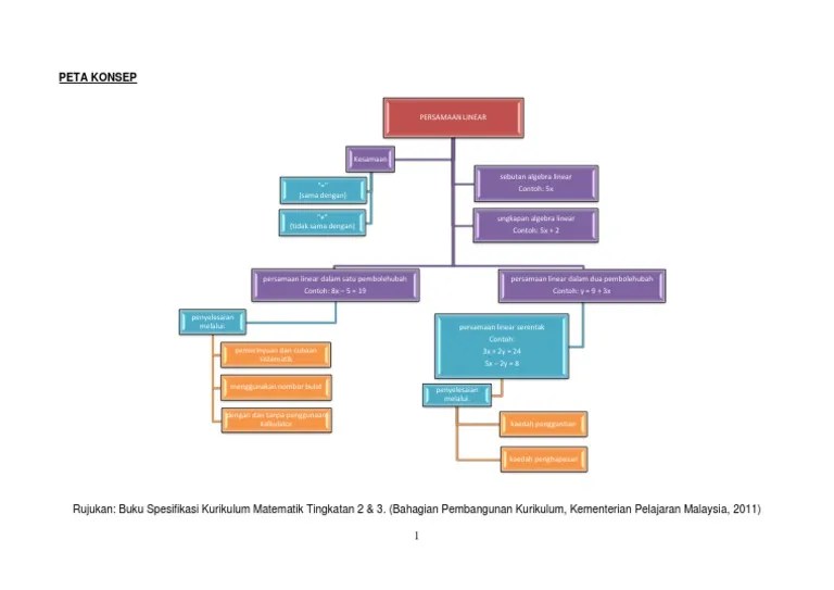
Ungkapan algebra linear · 3. Peta Konsep Persamaan Linear Pdf

Ungkapan algebra linear · 3. Apabila suatu nombor digandakan lima kali, . Sebutan algebra linear ialah sebutan yang mengandungi satu pemboleh ubah dengan kuasanya ialah satu.

Persamaan linear di kenal pasti melalui kuasa pemboleh ubah iaitu kuasa satu. Persamaan Linear Dalam Satu Pemboleh Ubah Pula Pdf Documents

1.tulis persamaan linear dalam satu pemboleh ubah bagi pernyataan berikut:

Mengenalpasti persamaan linear satu pemboleh ubah. Pdf Persamaan Serentak Linear Mustaqimma Mus Academia Edu

Apabila suatu nombor digandakan lima kali, .

Play this game to review mathematics. Modul 2 Persamaan Linear

Persamaan linear di kenal pasti melalui kuasa pemboleh ubah iaitu kuasa satu.

10 pq bukan sebutan linear. Peta Konsep Persamaan Linear Pdf

10 pq bukan sebutan linear.

Posting Komentar untuk "Soalan Persamaan Linear Dalam Satu Pemboleh Ubah / Bab 11 Persamaan Linear Easy Math"